猫咪领养合同协议书范本,猫咪领养协议有法律效应吗?
本文摘要: 大家好,今天来为大家解答猫咪领养合同协议书范本这个问题的一些问题点,包括猫咪领养协议有法律效应吗也一样很多人还不知道,因此呢,今天就来为大家分析分析,现在让我们一起来看看吧!如果解决了您的问题,还望您关注下本站哦,谢谢~领养猫要给原主人红包吗领养猫是否要给原主红包可以看情况,若是对方不要的话,...
大家好,今天来为大家解答猫咪领养合同协议书范本这个问题的一些问题点,包括猫咪领养协议有法律效应吗也一样很多人还不知道,因此呢,今天就来为大家分析分析,现在让我们一起来看看吧!如果解决了您的问题,还望您关注下本站哦,谢谢~
领养猫要给原主人红包吗
领养猫是否要给原主红包可以看情况,若是对方不要的话,可以不给。想要表达心意也是可以的,红包多少都是无所谓的。领养猫要不要给原主人红包要看情况。如果对方不要钱就不用。
领养猫咪时是否需要给原主人红包,主要取决于领养渠道性质和文化习俗,通常民间救助领养无需红包但可能涉及合理成本费,私人转让可视情况表达心意。不同领养渠道的差异 救助机构领养 正规动物保护组织通常收取疫苗/绝育成本费(约200『5』00元),开具医疗明细单据。
领养猫咪给红包,主要是为了表达领养者对猫咪和原主人的尊重和感谢,同时也是一种领养习俗的体现。领养猫咪给红包,这一习俗源自中国传统文化中对“好意头”的追求。红色在中国文化中象征着吉祥、喜庆和好运,而给予红包则是一种祝福和好运的传递。

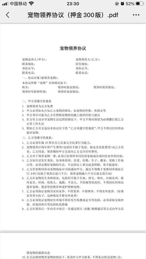
宠物领养协议书
〖One〗、宠物领养协议书范本决议如下:基本信息 乙方信息:包括居住地址、身份证号、联系电话以及其他联系方式。宠物情况 宠物品种:猫。 宠物详情:包括年龄、性别、颜色以及健康状况。协议核心条款 领养与责任:甲方同意将猫送予乙方,并有责任告知宠物的健康、性格、爱好及生活习惯。乙方在收养期间,不得随意要回宠物。
〖Two〗、宠物领养协议书1 甲方(寄养人或领养负责人):___ 乙方(领养人):___ 为了确保从___领养出去的猫(特别是小猫)能够坚持___的免疫和绝育原则,保证猫咪健康,减少流浪猫产生的源头,特拟订该协议。
〖Three〗、宠物领养协议书具有法律效应。宠物领养协议书是一份双方自愿达成的协议,用于明确领养人与送养人之间的权利和义务。在法律上,只要这份协议是双方自愿签署,并且内容不违反法律法规的强制性规定,那么它就具有法律效应。这意味着,如果领养人或送养人违反了协议中的条款,另一方有权依法追究其法律责任。
〖Four〗、宠物领养协议书应明确双方信息、宠物状况、权利义务及违约责任,并符合法律法规,经双方签字确认后即为有效。宠物领养协议书在撰写时,需确保内容全面、具体且合法。首先,应明确甲乙双方的基本信息,包括姓名、性别、年龄、住址及联系方式等,这是确定协议主体的关键步骤。
〖Five〗、领养宠物合同协议书具有法律效应。领养宠物合同协议书是领养人和送养人之间就宠物领养事宜达成的书面协议。当双方自愿签订并遵守合同中的条款时,这份协议就具有了法律效应。它明确了双方的权利和义务,如领养条件、宠物的健康状况、领养后的责任等,为处理可能出现的争议提供了法律依据。

领养猫咪需要办理哪些手续?
领养猫咪需要办理的手续主要包括以下几个方面:选取领养渠道 动物收容所/救助机构:正规机构通常有明确的领养流程,需提供身份证明、填写申请表,部分机构可能要求家访。 个人送养:需与送养人签订书面协议,明确猫咪健康状况、归属责任等。身份证明与申请材料 携带本人有效身份证件(如身份证、居住证)。
领养流浪猫一般需要联系当地动物救助机构或相关社区组织询问具体流程。通常要填写领养申请表,表明自己有能力且愿意负责照顾猫咪。救助机构可能会安排家访,了解居住环境是否适合养猫。 首先,要找到可靠的流浪猫领养渠道。可以通过当地的动物救助站、宠物相关论坛或者社交媒体群组来获取信息。
签订协议:通常需签署《领养协议》,内容可能包括:不得遗弃、虐待或转卖猫咪;定期疫苗、绝育(未绝育的猫咪可能需押金,绝育后返还);接受机构回访(如定期照片/视频反馈)。支付费用:部分机构会收取押金(如300『5』00元)或捐赠款(用于救助其他动物),需提前确认是否可退还。
在领养后,按照规定给猫咪办理相关的免疫证明等手续也是必要的。不同地区对于领养流浪猫的手续要求可能会有所差异。有些地方的动物救助组织会有自己一套较为完善的领养流程,比如会对领养人进行养猫知识的简单考核,确保领养人了解基本的养猫常识,能正确照顾猫咪。

免费领养猫咪是什么套路
免费领养猫咪常见套路多涉及押金诈骗、捆绑消费、病猫转嫁等风险,本质是利用领养者爱心实施不当牟利。
转卖或非法繁殖 一些不法分子可能利用“免费领养”吸引人,实际上是为了转卖小猫或进行非法繁殖。他们可能不会对小猫的健康和福利负责。 骗取个人信息 有些“免费领养”广告可能是为了获取领养人的个人信息,用于诈骗或其他非法活动。
骗取运费/定金:套路: 发布免费领养信息,吸引关注后以猫咪在外地、需要空运等理由,要求支付运费、定金等费用。收到钱后消失或发来虚假物流信息。识别方法: 坚持同城见面交易,拒绝支付任何费用。
免费领养猫咪的初衷本是爱心行为,但近年来确实出现了不少利用人们善心行骗的套路。以下是一些常见陷阱和防范建议,帮助你在领养过程中避坑:常见套路 “免费”背后的隐形消费 套路:声称猫咪免费,但要求支付“押金”(如500『2』000元),之后以各种理由不退还(如“猫咪生病了”“未购买指定猫粮”)。

我喜欢养猫咪,但房东不让养,该怎么办呢?
〖One〗、寻找宠物友好房源:如果协商失败,可考虑换房。租房平台筛选时选取“允许宠物”的房源。合租分摊成本:与同样爱宠物的室友合租,分担宠物押金或房租。 临时安置猫咪 委托亲友照顾:若短期内无法解决,可请信任的人暂时帮忙养猫。宠物托管服务:选取可靠的宠物店或家庭寄养(需确保猫咪适应)。
〖Two〗、检查租房合同:如果合同未明确禁止养宠,可以温和地与房东沟通。法律差异:部分地区法律规定,房东不能无条件禁止宠物(如加拿大、澳大利亚部分州)。可查询当地法规,但需谨慎使用法律手段,避免激化矛盾。
〖Three〗、建议优先尝试与房东建立信任,或通过中介协调。若必须暂时隐藏,需确保宠物福利不受影响,并尽快寻求稳定解决方案。
〖Four〗、总结:面对房东不让养宠物的情况,房客应首先明确自己的法律与合同权益,然后积极与房东进行沟通,并提供解决方案以减轻房东的顾虑。如果双方无法达成共识,房客可以考虑寻找其他允许养宠物的房源或寻求法律询问。在整个过程中,保持礼貌和尊重的态度是至关重要的。

给小猫找主人文案怎么写
为小猫寻找一位有爱心、有责任心的主人。小猫健康可爱,期待能在新家中收获温暖与关爱。
文案:“阳光正好,猫咪在旁,一人一猫,共享这静谧时光。??”,展现猫咪带来的温馨与陪伴,传递出宁静美好的生活氛围。期待与等待:文案:“我是一只迷路的小猫咪,在等待那个能给予我真心温暖、宠爱如珍宝的你。??”,以猫咪的口吻表达期待,适合想要寻找猫咪新主人的情况。
蓝色的眼睛,洁白的毛,温柔的性格,我就是你掌心的乖乖宝。拥有乖乖猫,快乐每一天。我掐指一算,你命里缺一只猫 有了我的小猫,不再有烦恼。有了我的小猫,不再有烦恼的踪影;有了我的小猫,每天都是好心情。
和猫猫的小日子 每天和我的小猫咪一起度过,简单却充满幸福。 一人一猫,欢乐时光 有猫咪陪伴的时光,总是那么欢乐和温馨。 狗有主人,猫有员工 我家猫咪可不是一般的宠物,它是我的小小员工,每天负责卖萌和治愈。
呼噜声中的爱意:它的呼噜声是我比较好的安眠曲,每一次依偎在我身旁,都像是在说:“主人,有我在,别怕。”这种无声的安慰,让我在每一个夜晚都能安心入睡。粘人的小猫,生活的调味剂:养一只粘人的小猫吧,它会让你的生活充满爱意与欢笑。

领养猫咪协议有法律效力吗
〖One〗、领养猫咪协议有法律效力。领养猫咪协议等同于一份民事合同,其法律效力基于双方当事人都具备完全民事行为能力,并在平等自愿的原则下签署。这意味着,只要协议内容详尽明晰,包含了双方权益与义务,如猫咪的健康状况、领养者的护理职责等,且协议形式与条款未违反法律法规的强制性规定,那么这份协议就是有效的。
〖Two〗、猫狗领养协议有法律效力。宠物领养协议等同于一份民事合同,其法律效力取决于协议是否满足法律规定的条件。具体来说,只要当事双方都具有完全民事行为能力,基于平等自愿的原则签署协议,并且协议内容没有违反法律法规,那么这份猫狗领养协议就是有效的。
〖Three〗、猫领养合同具备法律效力需在特定条件下实现。其核心在于合规合法,不得违背法律法规强制性条款;表达双方真实意愿,杜绝欺骗、胁迫等人为因素;达到条目简单明了之目的,涵盖领养人与送养人权利义务,如领养者需提供适当生活场所及按期防疫等,同时送养者需确保猫健康状态等。
〖Four〗、猫咪领养合同时,只要符合特定条件,便具有法律效应。其要素在于,协议内容务必详尽明晰,包含双方权益与义务,如猫咪健康及领养者护理职责等等;此外,协议须为双方真实意愿达成之体现,无任何欺瞒或威胁行为;最后,协议形式与条款不得违背法律法规的强制性规定。
〖Five〗、宠物领养协议有法律效力。因为宠物领养协议等同于一份民事合同。只要当事双方当事人都具有完全民事行为能力,基于平等自愿的原则签署,并且没有违反法律法规的,那么就是有效的。
好了,关于猫咪领养合同协议书范本和猫咪领养协议有法律效应吗的问题到这里结束啦,希望可以解决您的问题哈!



还没有评论,来说两句吧...