猫咪领养合同协议书范本,(猫咪领养协议怎么写)
本文摘要: 大家好,如果您还对猫咪领养合同协议书范本不太了解,没有关系,今天就由本站为大家分享猫咪领养合同协议书范本的知识,包括猫咪领养协议怎么写的问题都会给大家分析到,还望可以解决大家的问题,下面我们就开始吧!猫咪领养协议有法律效力吗宠物领养协议有法律效力。因为宠物领养协议等同于一份民事合同。只要当事双方...
大家好,如果您还对猫咪领养合同协议书范本不太了解,没有关系,今天就由本站为大家分享猫咪领养合同协议书范本的知识,包括猫咪领养协议怎么写的问题都会给大家分析到,还望可以解决大家的问题,下面我们就开始吧!
猫咪领养协议有法律效力吗
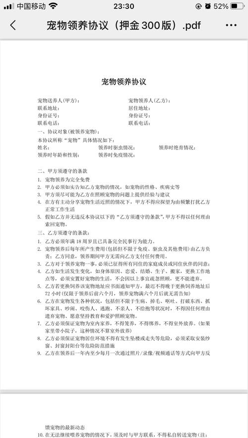
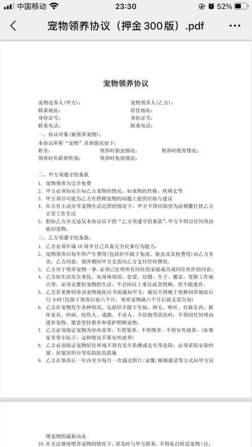
宠物领养协议有法律效力。因为宠物领养协议等同于一份民事合同。只要当事双方当事人都具有完全民事行为能力,基于平等自愿的原则签署,并且没有违反法律法规的,那么就是有效的。
猫狗领养协议有法律效力。宠物领养协议等同于一份民事合同,其法律效力取决于协议是否满足法律规定的条件。具体来说,只要当事双方都具有完全民事行为能力,基于平等自愿的原则签署协议,并且协议内容没有违反法律法规,那么这份猫狗领养协议就是有效的。
领养猫咪协议有法律效力。领养猫咪协议等同于一份民事合同,其法律效力基于双方当事人都具备完全民事行为能力,并在平等自愿的原则下签署。这意味着,只要协议内容详尽明晰,包含了双方权益与义务,如猫咪的健康状况、领养者的护理职责等,且协议形式与条款未违反法律法规的强制性规定,那么这份协议就是有效的。

领养猫咪协议有法律效力吗
猫狗领养协议有法律效力。宠物领养协议等同于一份民事合同,其法律效力取决于协议是否满足法律规定的条件。具体来说,只要当事双方都具有完全民事行为能力,基于平等自愿的原则签署协议,并且协议内容没有违反法律法规,那么这份猫狗领养协议就是有效的。解释如下: 民事行为能力:双方当事人在签署协议时,必须具备相应的民事行为能力。
领养猫咪协议有法律效力。领养猫咪协议等同于一份民事合同,其法律效力基于双方当事人都具备完全民事行为能力,并在平等自愿的原则下签署。这意味着,只要协议内容详尽明晰,包含了双方权益与义务,如猫咪的健康状况、领养者的护理职责等,且协议形式与条款未违反法律法规的强制性规定,那么这份协议就是有效的。
宠物领养协议有法律效力。因为宠物领养协议等同于一份民事合同。只要当事双方当事人都具有完全民事行为能力,基于平等自愿的原则签署,并且没有违反法律法规的,那么就是有效的。
猫领养合同具备法律效力需在特定条件下实现。其核心在于合规合法,不得违背法律法规强制性条款;表达双方真实意愿,杜绝欺骗、胁迫等人为因素;达到条目简单明了之目的,涵盖领养人与送养人权利义务,如领养者需提供适当生活场所及按期防疫等,同时送养者需确保猫健康状态等。
猫咪领养合同时,只要符合特定条件,便具有法律效应。其要素在于,协议内容务必详尽明晰,包含双方权益与义务,如猫咪健康及领养者护理职责等等;此外,协议须为双方真实意愿达成之体现,无任何欺瞒或威胁行为;最后,协议形式与条款不得违背法律法规的强制性规定。
宠物领养协议是否有法律效力宠物领养协议满足法定有效条件就有法律效力。法定有效条件如下:(1)行为人意思表示真实;(2)行为人是具有相应的民事行为能力人;(3)协议的内容不得违反法律法规或公序良俗;(4)法定其他有效条件等。

猫咪领养的手续有哪些呢?
〖One〗、宠物医院/公益组织:可能合作开展领养活动。个人送养:通过社交平台或朋友介绍,需谨慎核实猫咪来源。 常见领养手续 填写申请表:提供基本信息(姓名、住址、联系方式等)及养宠经验、家庭情况。审核与面试:部分机构会家访,确认居住环境安全(如窗户是否有防护)。可能要求提供身份证件、居住证明(如租房合同)。
〖Two〗、选取领养渠道 救助组织或领养机构:可以通过当地的动物救助组织、宠物领养平台或社交媒体找到待领养的猫猫。个人领养:有时个人也会发布领养信息,可以通过朋友推荐或网络平台找到。
〖Three〗、选取合适的领养机构 动物收容所:许多城市有官方或非官方的动物收容所,提供猫咪领养服务。救助组织:一些非营利性的动物救助组织也会提供猫咪领养服务。宠物店:部分宠物店也会提供领养服务,但需注意选取正规、有资质的店铺。
〖Four〗、定期疫苗、绝育(未绝育的猫咪可能需押金,绝育后返还);接受机构回访(如定期照片/视频反馈)。支付费用:部分机构会收取押金(如300『5』00元)或捐赠款(用于救助其他动物),需提前确认是否可退还。 猫咪交接 健康检查:确保猫咪已接种疫苗(如猫三联)、驱虫,并提供健康记录本。
〖Five〗、在重庆领养猫咪通常需要办理以下手续: 选取领养机构:首先,你需要选取一个可靠的领养机构或动物救助组织。重庆有许多这样的机构,比如重庆市小动物保护协会、重庆流浪猫救助站等。

我喜欢养猫咪,但房东不让养,该怎么办呢?
检查租房合同:如果合同未明确禁止养宠,可以温和地与房东沟通。法律差异:部分地区法律规定,房东不能无条件禁止宠物(如加拿大、澳大利亚部分州)。可查询当地法规,但需谨慎使用法律手段,避免激化矛盾。
与房东协商 沟通理解:与房东坦诚沟通,了解他们不允许养猫的具体原因(如担心损坏家具、卫生问题等)。提供解决方案:向房东展示你的责任心,比如承诺保持房屋清洁、定期清理猫砂、为猫剪指甲以防止抓坏家具等。签订补充协议:如果房东同意,可以签订一份补充协议,明确养猫的责任和赔偿条款。
如果你非常喜欢猫咪,但不能在房子里养它们,有其他方式可以与它们相处,如爱心领养、志愿者活动或是在周末帮助当地的动物收容所。这些都不需要自己养宠物,却可以帮助它们获得更好的照顾和爱。总之,尊重房东的意见是最重要的。
出现了这种情况,我个人觉得房东做法是不对的,需要和房东积极的去沟通,去交流,注意沟通方法和技巧,可以很好的解决这个问题一,沟通的技巧有:学会让别人讲话。
感谢大家聆听我对于猫咪领养合同协议书范本的经验分享介绍到此就结束了,希望我的知识可以帮到您。



还没有评论,来说两句吧...